Problem 1: What is the value of the following expression?
Answer Choices:
A.
B.
C.
D.
E.
Solution:
Problem 2: In the array shown below, three s are surrounded by s, which are in turn surrounded by a border of s. What is the sum of the numbers in the array?
Answer Choices:
A.
B.
C.
D.
E.
Solution:
Problem 3: Haruki has a piece of wire that is centimeters long. He wants to bend it to form each of the following shapes, one at a time.
Which of the shapes can Haruki make?
Answer Choices:
A. Triangle only
B. Hexagon and square only
C. Hexagon and triangle only
D. Square and triangle only
E. Hexagon, triangle, and square
Solution:
Problem 4: Brynn's savings decreased by in July, then increased by in August. Brynn's savings are now what percent of the original amount?
Answer Choices:
A.
B.
C.
D.
E.
Solution:
Problem 5: Casey went on a road trip that covered miles, stopping only for a lunch break along the way. The trip took hours in total and her average speed while driving was miles per hour. In minutes, how long was the lunch break?
Answer Choices:
A.
B.
C.
D.
E.
Solution:
Problem 6: Peter lives near a rectangular field that is filled with blackberry bushes. The field is meters long and meters wide, and Peter can reach any blackberries that are within meter of an edge of the field. The portion of the field he can reach is shaded in the figure below. What fraction of the area of the field can Peter reach?

Answer Choices:
A.
B.
C.
D.
E.
Solution:
Problem 7: Mika would like to estimate how far she can ride a new model of electric bike on a fully charged battery. She completed two trips totaling miles. The first trip used of the total battery power, while the second trip used of the total battery power. How many miles can this electric bike go on a fully charged battery?
Answer Choices:
A.
B.
C.
D.
E.
Solution:
Problem 8: A poll asked a number of people if they liked solving mathematics problems. Exactly answered "yes." What is the fewest possible number of people who could have been asked the question?
Answer Choices:
A.
B.
C.
D.
E.
Solution:
Problem 9: What is the value of this expression?
Answer Choices:
A.
B.
C.
D.
E.
Solution:
Problem 10: Five runners completed the grueling Xmarathon: Luke, Melina, Nico, Olympia, and Pedro.
Which runner finished fourth?
Answer Choices:
A. Luke
B. Melina
C. Nico
D. Olympia
E. Pedro
Solution:
Problem 11: Squares of side length , , , , and are arranged to form the rectangle shown below. A curve is drawn by inscribing a quarter circle in each square and joining the quarter circles in order, from shortest to longest. What is the length of the curve?

Answer Choices:
A.
B.
C.
D.
E.
Solution:
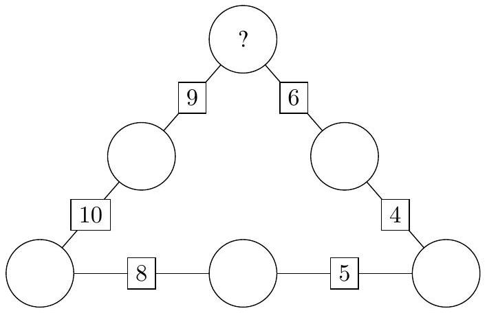
Problem 12: In the figure below, each circle will be filled with a digit from to . Each digit must appear exactly once. The sum of the digits in neighboring circles is shown in the box between them. What digit must be placed in the top circle?

Answer Choices:
A.
B.
C.
D.
E. it is impossible to fill the circles
Solution:
Problem 13: The figure below shows a tiling of unit squares. Each row of unit squares is shifted horizontally by half a unit relative to the row above it. A shaded square is drawn on top of the tiling. Each vertex of the shaded square is a vertex of one of the unit squares. In square units, what is the area of the shaded square?

Answer Choices:
A.
B.
C.
D.
E.
Solution:
Problem 14: Jami picked three equally spaced integer numbers on the number line. The sum of the first and the second numbers is , while the sum of the second and third numbers is . What is the sum of all three numbers?
Answer Choices:
A.
B.
C.
D.
E.
Solution:
Problem 15: Elijah has a large collection of identical wooden cubes which are white on faces and gray on faces that share an edge. He glues some cubes together face-to-face. The figure below shows cubes being glued together, leaving gray faces visible. What is the fewest number of cubes that he could glue together to ensure that no gray faces are visible, no matter how he rotates the figure?

Answer Choices:
A.
B.
C.
D.
E.
Solution:
Problem 16: Consider all positive four-digit integers consisting of only even digits. What fraction of these integers are divisible by
Answer Choices:
A.
B.
C.
D.
E.
Solution:
Problem 17: Four students are seated in a row. They chat with the people sitting next to them, then rearrange themselves so that they are no longer seated next to any of the same people. How many rearrangements are possible?

Answer Choices:
A.
B.
C.
D.
E.
Solution:
Problem 18: In how many ways can be written as the sum of two or more consecutive odd positive integers that are arranged in increasing order?
Answer Choices:
A.
B.
C.
D.
E.
Solution:
Problem 19: Miguel is walking with his dog, Luna. When they reach the entrance to a park, Miguel throws a ball straight ahead and continues to walk at a steady pace. Luna sprints toward the ball, which stops by a tree. As soon as the dog reaches the ball, she brings it back to Miguel. Luna runs times faster than Miguel walks. What fraction of the distance between the entrance and the tree does Miguel cover by the time Luna brings him the ball?

Answer Choices:
A.
B.
C.
D.
E.
Solution:
Problem 20: The land of Catania uses gold coins and silver coins. Gold coins are mm thick and silver coins are mm thick. In how many ways can Taylor make a stack of coins that is mm tall using any arrangement of gold and silver coins, assuming order matters?
Answer Choices:
A.
B.
C.
D.
E.
Solution:
Problem 21: Charlotte the spider is walking along a web shaped like a -pointed star, shown in the figure below. The web has outer points and inner points. Each time Charlotte reaches a point, she randomly chooses a neighboring point and moves to that point. Charlotte starts at one of the outer points and makes moves (re-visiting points is allowed). What is the probability she is now at one of the outer points of the star?

Answer Choices:
A.
B.
C.
D.
E.
Solution:
Problem 22: The integers from through are arbitrarily separated into five groups of numbers each. The median of each group is identified. Let equal the median of the five medians. What is the least possible value of
Answer Choices:
A.
B.
C.
D.
E.
Solution:
Problem 23: Lakshmi has round coins of diameter centimeters. She arranges the coins in rows on a table top, as shown below, and wraps an elastic band tightly around them. In centimeters, what will be the length of the band?

Answer Choices:
A.
B.
C.
D.
E.
Solution:
Problem 24: The notation (read " factorial") is defined as the product of the first positive integers. (For example, .) Define the superfactorial of a positive integer, denoted by , to be the product of the factorials of the first integers. (For example, .) How many factors of appear in the prime factorization of , the superfactorial of
Answer Choices:
A.
B.
C.
D.
E.
Solution:
Problem 25: In an equiangular hexagon, all interior angles measure . An example of such a hexagon with side lengths of , and is shown below, inscribed in equilateral triangle . Consider all equiangular hexagons with positive integer side lengths that can be inscribed in , with all six vertices on the sides of the triangle. What is the total number of such hexagons? Hexagons that differ only by a rotation or a reflection are considered the same.

Answer Choices:
A.
B.
C.
D.
E.
Solution:
The problems and solutions on this page are the property of the MAA's American Mathematics Competitions